I beat on my steering wheel during a tantrum (don’t ask!) Hasn’t ran since. I’ve got power but won’t rank over. I put key on and jump solenoid and it acts like it wants to start but soon as I pull the screwdriver off the solenoid it dies same with the starting relay I can jump the relay it’ll start as soon as I pull the wire off the relay it dies.
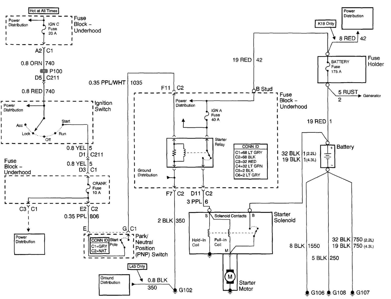
First check the Crank Fuse located in the underhood fuse block. Then the ignition switch and then the neutral switch. Here is a wiring diagram to help assist you in your challenge.

