Home » Car Questions » 2006 Dodge Dakota 4×4 slt v8 transfer case wiring diagram

2006 Dodge Dakota 4×4 slt v8 transfer case wiring diagram

Dodge Dakota

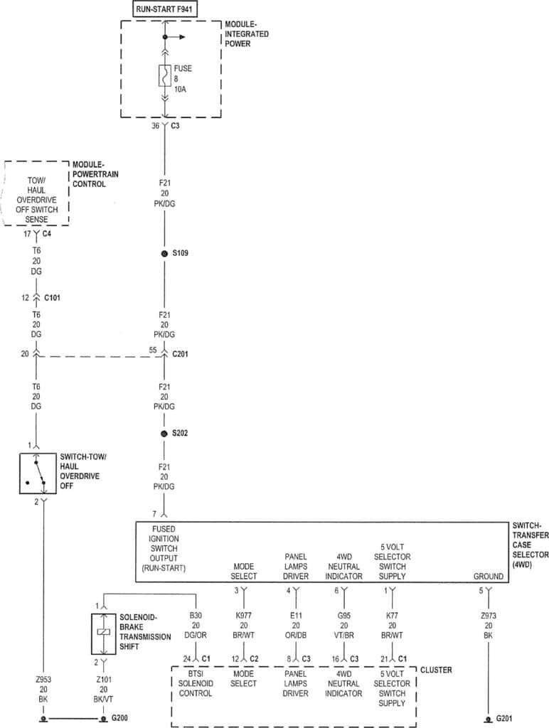
transfer case shifts while driving. have changed selector switch also shift motor two times changed high pressure ac switch. still acting up cant find a wire diagram for the control system


This is what I found, hope it helps.

2006 Dodge Dakota 4×4 Transmission Controls